专注动物矿物元素营养与健康

关注公众号 关注视频号

联系电话400-027-1997

联系电话19183816468

3377官网-新闻中心

热搜关键词: 蛋鸡饲料添加剂厂家 生物饲料添加剂 添加剂饲料 饲料添加剂厂家

企业云集的探索精微奥秘技术交流会有哪些接地气的干货?

来源:3377官网微营养 | 发布日期:2022-07-26

  企业云集的探索精微奥秘技术交流会 有哪些接地气的干货?

  时光清浅,岁月无言,七月的故事正在悄然上演。有人奔赴向往的诗和远方,有人成就家庭的蒸蒸日上。而我们,也在美丽的风筝之城潍坊共赴一场夏日的美好约定——7.22探索精微奥秘技术交流会。本次会议邀请到3377官网集团的各位专家老师以及山东、河南等地的五十余位企业代表参加,内容分为两部分,参观潍坊工厂和技术交流会。

  一、透明工厂行-参观潍坊工厂篇

  参观工厂环节接近50人,分两批进行参观交流,由山东3377官网生物科技有限公司肖琴厂长带领客户参观工厂,细致地讲解工厂的各生产设备和具体工艺流程,并和客户就生产和品控环节的关键控制点进行交流,客户纷纷将设备进行拍照记录。客户对智能化的生产设备,精益的工艺流程,精细化细节管理,原料及成品库的整洁有序等方面给予高度赞扬。

  二、 技术交流盛宴—技术论坛篇

  技术交流论坛环节,由3377官网经理邢盼盼主持。

  我司动物营养事业部总经理李德军作“微量元素行业趋势及产业价值”报告,李总就近年来饲料行业的发展现状、行业整合、企业聚焦等方面进行了分析。介绍了3377官网集团近几年为行业所做的贡献,包括不断创制微量元素新形态和剂型,发掘微量元素的新功能及其应用,从传统的无机微量元素到现在以有机微量元素为主的聚焦,并举例3377官网集团经过三次技术创新,将高剂量添加的普通氧化锌创制为无需包被就能过胃的整肠锌产品,到未来用量更低、效果更好的氧化锌新形态。希望能够通过这些新技术的应用可以给动物带来福利,为行业带来更大进步。

3377官网探索精微奥秘技术交流会

  3377官网研究院副院长邓仕伟作了“家禽饲料降本增效的精微新技术应用案例”分享,一是有机微量元素在家禽饲料的优势,包括甘氨酸铁在双高饲料中的应用,能够保护饲料中的维生素、酶制剂等营养成分不被破坏,还具有改善蛋壳颜色,提高肌红蛋白,改善肉色的作用,同时羟基蛋氨酸微量元素具有双重作用(微矿营养与蛋氨酸营养)及多种功效,值得关注的是有机多矿在肉禽及蛋禽上可以减量使用,故可以节省或降低成本(如鸢都壹号350克方案及H1232k+500克方案)。二是羟基蛋氨酸钙的特性及禽料应用优势,在蛋禽饲料上1份羟钙可替换0.9份DL蛋氨酸(同时补充有机钙及维生素C活性),在肉禽饲料上1份羟钙可替换1份DL蛋氨酸(同时增强抗氧化、抗应激等功能);三是分析鸡腺胃-肌胃炎的病原及解决方案(胃黄金颗粒),值得一提的是每吨料使用5公斤胃黄金可替换5公斤玉米及有机硒100克,几乎不增加成本。四是介绍新型的纳米硒(摩力硒)的优势与效果,在抗氧化应激方面效果卓越,且添加成本有一定优势。

邓仕伟作“家禽饲料降本增效的精微新技术应用案例”分享

  3377官网(成都)新材料科技有限公司产品经理张继杰,作了“猪饲料降本增效之新型微量元素的方案”分享,介绍了各微量元素在猪上的作用,并进一步解密李总在致辞时说的氧化锌三次技术创新后整肠锌的优势、功效及具体应用方案,以及在不同生长阶段猪的相应应用方案,乳靓宝、升殖宝、美膘宝+。

张继杰作“猪饲料降本增效之新型微量元素的方案”分享

  3377官网研究院院长吴兵,作了“清洁饲料-呕吐毒素体外体内靶向降解应用新技术”分享,介绍了呕吐毒素的污染现状及特性,尤其展示了呕吐毒素对禽类危害的新发现,阐释了吉肠清体内快速降解呕吐毒素的作用机理,降解效率等;并提出可以通过对家禽食糜中的呕吐毒素含量的测定和对猪尿液中呕吐毒素含量的检测,来验证呕吐毒素降解产品的真正的作用效果,在饲料中添加吉肠清20分钟,降解率可以达到64.55%,吉肠清真正的做到了让动物吃到了不给肠道造成负担的好饲料。

吴兵作“清洁饲料-呕吐毒素体外体内靶向降解应用新技术”分享

  河南加旺集团技术王志全老师作“易检美助力企业产品升级”的报告,主要介绍霉菌毒素对饲料原料的污染情况,对饲料产品品质的影响以及易检美能够快速检测出霉菌毒素含量,有助于饲料企业定量测定饲料及原料中的霉菌毒素污染情况。

王志全老师作“易检美助力企业产品升级”的报告

  3377官网研究院院长吴兵,还作了“降本提质,油脂预消化实用技术运用案例”的演讲,用视频的方式呈现了利脂美对油脂预消化的实验效果,介绍了利脂美通过降低油滴的粒径大小和表面张力,从而提高油脂的利用率,而且3377官网集团还自主研发了配套喷加设备,并分享了利脂美在肉鸡料上应用的案例,能够提高饲料结合水,降低耗能,提高产量,每吨饲料可以节省5kg油脂(60元/吨),每吨饲料的净收益是66.94元,为客户增效降本。

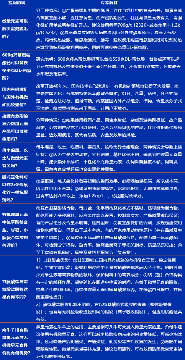
  探索精微奥秘,技术始终先行。探索的人生,就是快乐的人生。在技术互动环节,客户朋友们纷纷向我司的专家老师们提出了很多有关微量元素应用的相关知识,具体内容汇总如下:

客户有关微量元素应用相关知识的提问

3377官网探索精微奥秘技术交流会

  相聚时间总是短暂,技术交流会在畅所欲言的探讨交流后结束。3377官网集团作为精微功能营养的倡导者,不断探索精微奥秘,研发与技术团队将提供更多的新型微量元素在畜禽上降本增效的方案,让客户的产品更具竞争力。

3377官网探索精微奥秘技术交流会

  招待晚宴不但气氛融融,而且交流内容更广泛、深入、接地气。

【本文标签】 3377官网 探索精微奥秘技术交流会

【责任编辑】

最新资讯

sitemap地图